發布時間:
2020-09-23 20:08:27
瀏覽次數:
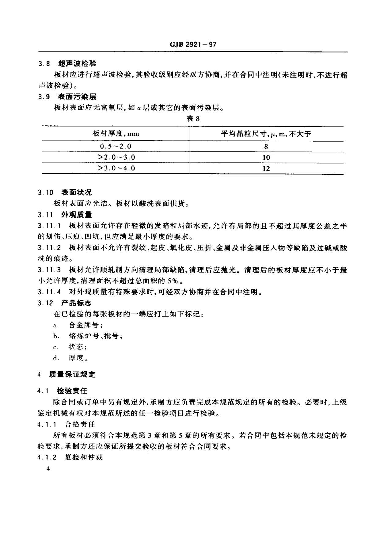
《超塑成形用TC4鈦合金板材國軍標規范 GJB 2921-97》,本規范規定了超塑成形用TC4鈦合金板材(以下簡稱板材)的要求、質量保證規定和交貨準備等。
適用范圍
本規范適用于退火狀態的TC4鈦合金板材。
引用文件
GB228-87 金屬拉伸試驗方法
GB232-88 金屬彎曲試驗方法
GB5168-85 兩相鈦合金高低倍組織檢驗方法
GB6394-86 金屬平均晶粒度測定方法
GB6395-86 金屬高溫拉伸持久試驗方法
GB6397-86 金屬拉伸試驗試樣
GB8180-87 鈦及鈦合金加工產品的包裝、標志、運輸和儲存
GB/T3620.1-94 鈦及鈦合金牌號和化學成分
GB/T3620.2-94 鈦及鈦合金加工產品化學成分及成分允許偏差
GB/T4338-1995 金屬高溫拉伸試驗方法
GB/T4698-1996 海綿鈦、鈦及鈦合金化學分析方法
《超塑成形用TC4鈦合金板材國軍標規范 GJB 2921-97》詳細規范內容,利泰金屬金屬整理如下:








相關鏈接
- 2020-10-11 航空用鈦及鈦合金板帶材規范國軍標 GJB 2505-95

